2026-03-05 13:53 点击次数:62

3日晚,中国石油自然气集团有限公司、中国石油化工集团有限公司、中国海洋石油集团有限公司接连发布股票走动荒谬波动公告,教导投资者闲静风险。
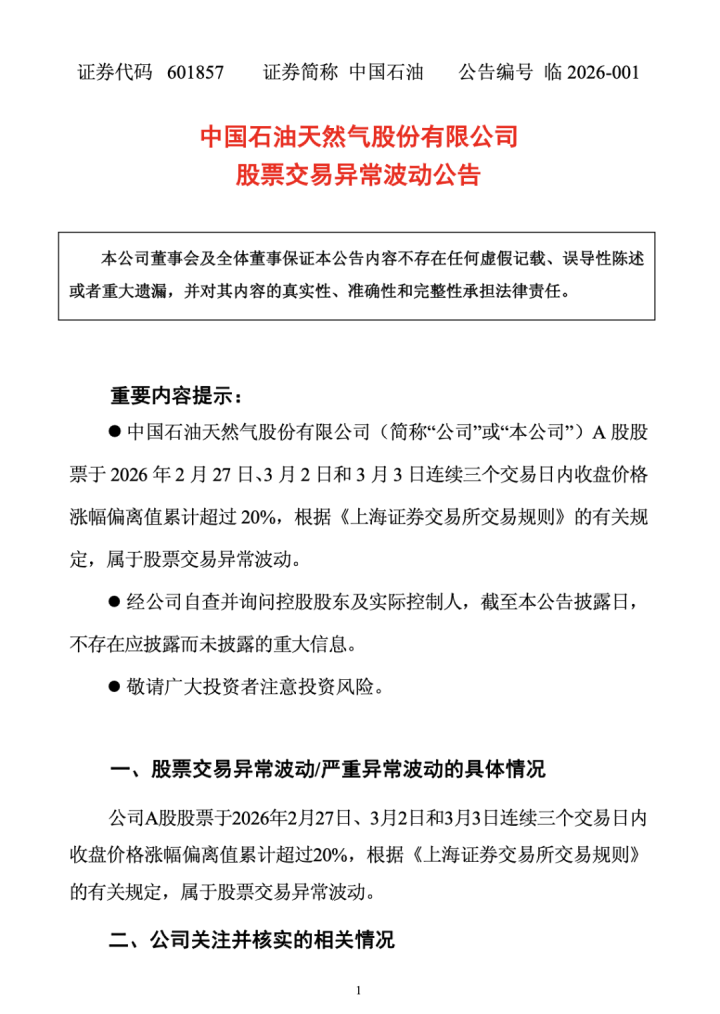
中国石油发布公告称,公司A股股票于2026年2月27日、3月2日和3月3日流畅三个走动日内收盘价钱涨幅偏离值累计跳跃20%,凭证《上海证券走动所走动法令》的联系礼貌,属于股票走动荒谬波动。
经自查,公司现在出产筹画情况经常,近期行业计谋莫得发生要害变化。近期海外原油市集受地缘花样、供需模式等多重身分影响,价钱呈现宽幅飘荡走势,短期油价波动存在较大不笃信性,敬请刚劲投资者闲静风险。
中国石油A股股价近两个走动日流畅涨停,畛域本日收盘,该股报收13.15元/股,总市值24067亿元,本年累计涨幅达26.32%。
{jz:field.toptypename/}
中国石化发布公告称,公司股票于2026年2月27日、3月2日、3月3日流畅三个走动日内日收盘价钱涨幅偏离值累计跳跃20%,凭证《上海证券走动所走动法令》的联系礼貌,属于股票走动荒谬波动情形。
经公司自查,公司出产筹画情况经常,不存在应袒露而未袒露的要害事项。受地缘政事等身分影响,海外原油价钱走势存在诸多不笃信性,可提现游戏app敬请刚劲投资者闲静风险。
中国石化A股股价近两个走动日流畅涨停,畛域本日收盘,该股报收7.82元/股,总市值9456亿元,本年累计涨幅达26.54%。

中国海油发布公告称,股票走动于2026年2月27日、3月2日、3月3日流畅3个走动日内收盘价钱涨幅偏离值累计跳跃20%。凭证《上海证券走动所走动法令》的联系礼貌,属于股票走动荒谬波动情形。
经核实,公司现在出产筹画行径经常,行业计谋未发生要害养息,里面筹画次序经常。近期海外原油市集受地缘花样、供需模式等多重身分影响,价钱呈现宽幅飘荡走势,短期油价波动存在较大不笃信性,敬请刚劲投资者闲静风险。
中国海油A股股价近两个走动日一样流畅涨停,畛域本日收盘,该股报收43.41元/股,总市值20633亿元,本年累计涨幅达43.84%。

据新华社此前报说念,由于好意思国和以色列对伊朗发起军事打击激发中东地缘政事花样权臣升级,海外市集石油供应面对中断风险,海外原油期货价钱1日晚运转新一周走动时大幅高潮。
下一篇:没有了